Video technology has undergone a rapid evolution in the past couple of decades. Earlier, videos were made of large collections of still photos, and they used excessive bulky files to make them digital. But now, video encoding has brought a technological transition – compressing these files to consume less space. It has also been possible to stream video over the Internet, both real-time and on-demand.
One of the most popular encoding technologies is H.264 (AVC – Advanced Video Coding) which has been able to solve many quality issues with respect to video broadcasting. In today’s blog, let’s learn what H.264 video encoding is, how it works, and its advantages in detail.

What is H.264/AVC?
H.264 is also called Advanced Video Coding (AVC) or MPEG-4 Part 10. It is a video compression technology jointly developed by the International Telecommunications Union (as H.264) and the International Organization for Standardization/International Electrotechnical Commission Moving Picture Experts Group (as MPEG-4 Part 10, Advanced Video Coding, or AVC).
Nowadays, H.264 codec is most commonly used in video streaming. This codec is an industry standard for video compression that helps creators record, compress, and distribute their online videos. It delivers good video quality at lower bitrates compared to previous standards. Hence, it is widely used in cable TV broadcasting and Blu-ray disks.
As a video codec, H.264 is frequently produced in the MPEG-4 container format, which uses the .MP4 extension, as well as QuickTime (.MOV), Flash (.F4V), 3GP for mobile phones (.3GP), and the MPEG transport stream (.ts). Sometimes, an H.264 video is encoded with audio compressed with the Advanced Audio Coding (AAC) codec, an ISO/IEC standard (MPEG4 Part 3).

How does H.264/AVC work?
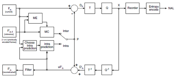
The H.264 video encoder performs prediction, transformation, and encoding processes to produce a compressed H.264 bitstream. It utilizes a block-oriented standard with motion competition to process frames of video content. The output will be macroblocks that consist of block sizes as large as 16×16 pixels.
Now, the H.264 video decoder performs complementary processes like decoding, inverse transform, and reconstruction to produce a decoded video sequence. It receives the compressed H. 264 bitstream, decodes each syntax element, and extracts the information like quantized transform coefficients, prediction information, etc. Further, this information will be used to reverse the coding process and recreate a sequence of video images. The H.264 video coding and decoding process is shown below.

Advantages of H.264
1.Lower bandwidth usage and higher resolution monitoring – It provides high-quality transmission of full-motion video with lower bandwidth requirements and lower latency than traditional video standards like MPEG-2. H.264 uses an efficient codec that provides high-quality images and uses minimal bandwidth.
2.Lower H.264 bitrate than other formats – It has an 80% lower bitrate than Motion JPEG video. It is estimated that the bitrate savings can be 50% or more compared to MPEG-2. For example, H.264 can provide a better image quality at the same compressed bitrate. At a lower bitrate, it provides the same image quality.
3.Reduced demand for video storage – It reduces the size of digital video file content by 50% and uses less storage to store video compared to other standards that prove essential to allow easy video transmission through IP.
4.Incredible video quality– It delivers clear, high-quality video content at a data rate of ¼, which is half the size of the other video format.
5.More efficient – It is two times more efficient, and the file size is 3X times smaller than the MPEG-2 codecs – making this compression format more efficient. This codec results in low transmission bandwidth for video content.
6.Suitable for slow-motion video content– It is extremely efficient for low-motion video codecs using megapixel cameras.